Skip to content

台灣基督長老教會台北中會

  • 首頁
  • 關於我們
    • 台北中會組織
    • 歷任議長
    • 教會巡禮
    • 同工介紹
    • 聯絡我們
  • 公告
  • 活動
    • 活動行事曆
    • 活動預告
    • Current Page Parent 活動報導
  • 最新消息
  • 公文下載
  • 檔案下載
    • 中會相關
    • 財團法人相關
    • 教會相關事務表單
    • 其它
  • 北中月報
台灣基督長老教會台北中會
主後1872年3月9日加拿大長老教會海外宣教師偕叡理牧師(Rev. George Leslie Mackay, D.D.1844-1901,人稱馬偕博士)自加拿大登陸淡水宣教, 他創設了教會、醫館、學校來推行福音,見證基督,到1901年6月2日別世,他創設了多所教會,造就了60多位傳教人才,親手施洗的信徒有2641人。
活動報導

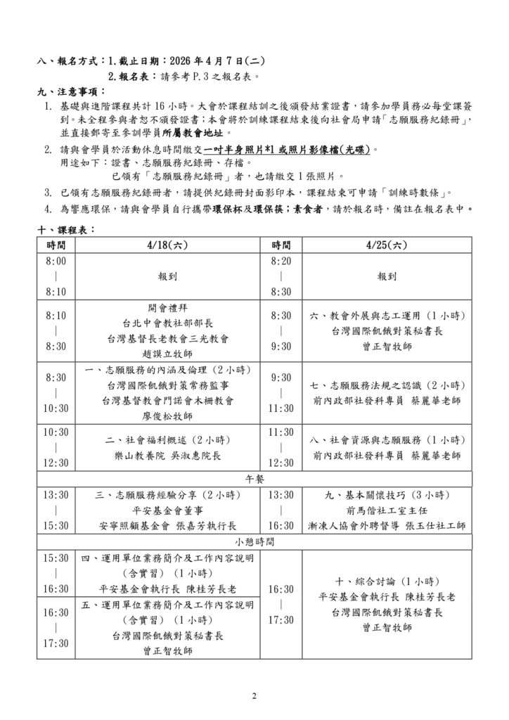
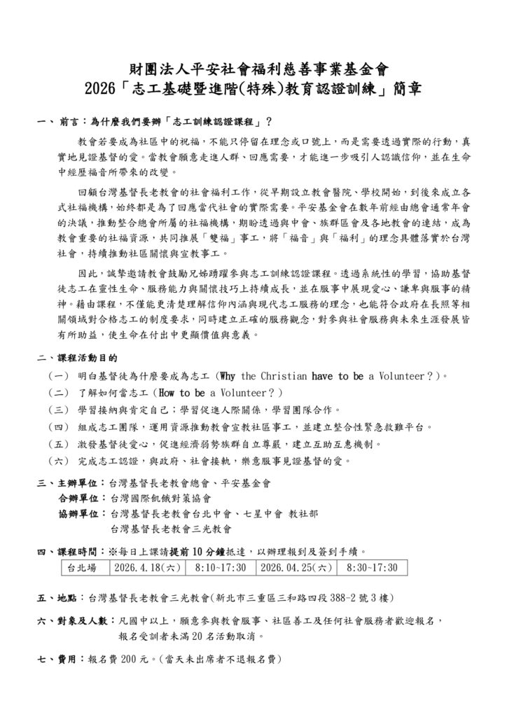
2026 平安志工訓練認證訓練課程 – 教社部 協辦

2026 年 4 月 1 日

Tags: 中委會

  • Next story 聖望教會 – 2026復活節活動
  • Previous story 仁義教會-2026復活節活動

三芝教會 中區區會 中和教會 中委會 仁義教會 傳道事工部 劍橋教會 北區區會 北區大專事工委員會 南區區會 台北大專學生中心 台灣神學院 大眾傳播事工部 婦女事工部 庶務部 性別公義事工部 教會與社會事工部 教育事工部 新店教會 新聞 新莊教會 景美教會 東區區會 松年事工部 校園事工宣教中心 校園事工部 河邊教會 泰山教會 淡水教會 牧傳暨師母會 牧師傳道師暨師母會 秀朗教會 竹圍教會 西區區會 財務部 財團法人 赤峰街教會 退休傳道會 長青團契 青年事工部

台灣基督長老教會台北中會 © 2026. All Rights Reserved.