總會 傳道委員會: https://evangel.pct.org.tw/approach_2.htm
表單下載: https://evangel.pct.org.tw/download.htm
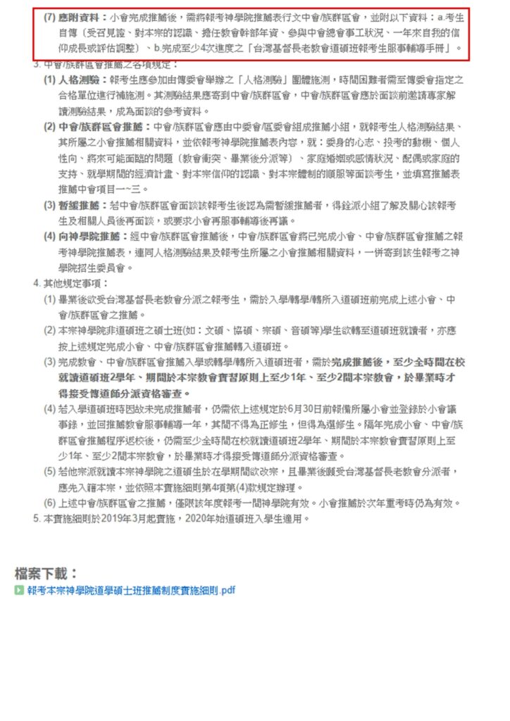
※每位報考生應參加由傳委會舉辦之「人格測驗」團體施測,並於當天會領取到 『報考本宗神學院道學碩士班推薦制度實施細則』作業手冊1本。




總會 傳道委員會: https://evangel.pct.org.tw/approach_2.htm
表單下載: https://evangel.pct.org.tw/download.htm
※每位報考生應參加由傳委會舉辦之「人格測驗」團體施測,並於當天會領取到 『報考本宗神學院道學碩士班推薦制度實施細則』作業手冊1本。


